企业所得税税前扣除标准调整,即日起执行!

时间:2026/3/16 17:36:34 浏览:327 << 返回

企业所得税税前扣除标准,发生新变化!即日起执行!

税种联动,小额零星扣除标准变了!


此次调整的核心是增值税按次起征点与企业所得税小额零星扣除标准同步上调

2026年1月1日起,增值税按次起征点由500元提至1000元,根据国家税务总局公告2018年第28号第九条规定,企业所得税小额零星业务扣除标准同步上调至1000元/次(日)。



简单来说,企业向未办税务登记的自然人支付小额费用,只要不超1000元,不用再费劲找代开发票,凭证要求大幅简化,直接降低企业办税成本。

举个最常见的例子:某公司请保洁阿姨做办公室清洁,费用 600元/次:


① 2025年12月(政策调整前):

增值税按次起征点:500元/次(日)

600元>500元,不属于小额零星业务

税前扣除凭证:必须取得代开发票才能扣除,无票不得扣


② 2026年1月发生(政策调整后):

增值税按次起征点:1000元/次(日)

600元≤1000元,属于小额零星业务,无需发票

税前扣除凭证:凭“收款凭证+内部凭证”即可扣除


实务操作要点

调整放宽了凭证要求,但合规底线不能破,务必按标准执行。


企业应优先索取发票,无法取得发票情况下,务必做细做实小额零星支出的凭证、口径、范围。

若小额零星支出属于【劳务报酬/稿酬/特许权使用费】,哪怕金额不足1000元,企业也需依法代扣代缴个人所得税,零申报也必须申报,切勿遗漏!


所得税扣除五大核心原则


真实性原则——“真花了钱,才认账”

支出真实发生,且与企业生产经营直接相关,需有完整证据链佐证。

就是说,光有发票没用,得证明 “钱真的花了,而且是为了公司做生意花的”,虚构业务、无实际支出的发票,一律不得扣除。


合法性原则——“凭证得是‘正经’来的”

凭证形式、来源、开具流程均符合法律法规及税收政策规定。

反之,假票、代开发票、虚开发票一律不行,发票要有统一监制章、抬头正确、项目齐全,收款凭证要按规定填列信息,不走正规渠道的凭证,再便宜也不能用。


合理性原则——“花的钱得‘说得通’”

支出符合生产经营常规,金额公允,与企业规模、行业特点匹配。

就是说,花的钱得说得通,不能离谱,小公司别花大价钱办不合理的事,价格也得符合市场行情。

比如,市价1万元的办公软件,小微企业却按10元列支,无特殊说明的,税务直接认定为不合理支出,不得扣除。


相关性原则——“钱得花在‘赚钱的事’上”

支出与企业取得应税收入直接相关,无关支出不得扣除。

就是说,为了卖产品、做服务、搞生产花的钱才算数,老板的个人消费、家庭开支,哪怕有正规凭证,也不能拿到公司抵扣。


全责发生制原则——“发生在哪年,算哪年”

费用在实际发生年度扣除,而非支付年度,汇算清缴前需取得凭证。

就是说,2025年发生的费用,哪怕 2026 年才付款,只要按时拿到凭证,仍可在2025年扣除;反过来,2025年付了2026年的房租,不能在2025年一次性扣除,需按月份分摊到2026年。


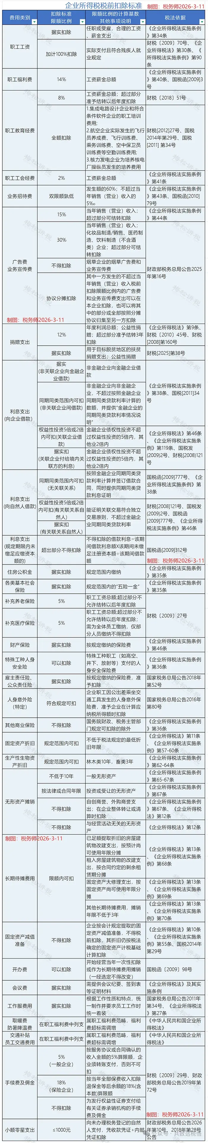
企业所得税税前扣除标准2026年最新整理



上一篇:员工开私家车外出办公,怎么报销更合规?税务局最新答复来了
下一篇:企业所得税汇算清缴进行中!产生财税差异,要不要调账?这六大高危风险,请重点关注!
全国免费服务热线:
400-8080-585
地址:西安市未央区凤城六路169号银池商务酒店九层东户
电话:18161893115   13772133260
网址:http://www.huaancw.com
邮箱:huaancw@163.com
官方公众号
官方抖音
©Copyright 2024 西安华安财税事务所有限公司 版权所有   陕ICP备2020015508号   技术支持:西安观止